首页 | 传承 | 滚动 | 专题 | 特稿 | 头条 | 热点 | 人物 | 资讯 | 娱乐 | 传媒 | 教育 | 书画 | 房产 | 旅游 | 地方 | 健康 | 民生 | 公益 | 汽车 | 红色

11分钟完成审批,国家卫健委要求大力发展,互联网诊疗服务在如何支撑疫情防控需求?

时间:2020-02-12 08:08:55  来源:本站   

分享到微信朋友圈

打开微信,点击 “ 发现 ” ,使用 “ 扫一扫 ” 即可将网页分享至朋友圈。

4天内两次发文!国家卫健委鼓励开展互联网诊疗进行疫情防控,要求针对发热患者组织呼吸科、感染科、急诊医学科、重症医学科、精神卫生科及全科医生开展互联网诊疗咨询,从而精准指导患者有序就诊,缓解医院救治压力。

在此之前,互联网医疗行业就已迅速行动,各大平台推出了包括新冠肺炎咨询问诊、居家隔离观察指导、科普辟谣、慢病复诊等服务。其中,针对不同疾病或不同范围的义诊,成了最普遍的做法。

疫情隔离了人与人的空间距离,互联网医疗正好可以打破这个距离,其效率高、风险低的优势比以往更加明显。我们调研了近期开展义诊的13家互联网医疗企业,并结合其他公开渠道信息,观察互联网医疗在疫情考验中正在发生的改变。

本文将从以下几个部分展开分析:

1.疫情中线下医疗资源的三大痛点

2.互联网医疗在疫情中凸显的五大价值

3.互联网医疗获得四个主体的认可

4.疫情防控中遇到的困难和解决方案

5.疫情结束后的行业整体趋势展望

线下医疗资源三大痛点

据中国研究型医院学会互联网医院分会统计,目前全国已有200余家互联网医院及相关企业、机构开通新冠肺炎咨询服务平台。我们梳理出了整体的时间线:

疫情进展与互联网诊疗政策推动进度 资料来源:国家卫健委官网,动脉网制图

时间线上方,意味着医疗资源在整体不足与不平衡的大背景下,当疫情来临和蔓延时,显得更加紧张。主要体现在这几方面:

一是湖北疫情严重,不仅需要大量医护人员对患者进行救治,还征用了多家综合医院作为新冠肺炎的定点医院,其他疾病的医疗资源也受到挤压;

二是全国各地的医护人员纷纷驰援湖北,造成其他区域的医疗资源也有所下降;

三是无论湖北还是其他地区,为了防止疫情进一步蔓延,均实施了严格的社会管理措施,从春节不出门,到节后在家办公,再到各地小区、社区封闭式管理、限制出门次数,若无严重疾病,人们几乎不会去医院看病,或担心交叉感染不愿去医院。

要解决上述问题,打破医患空间局限、提升医疗效率成了当务之急,互联网医疗无疑是具备这两个功能的最重要方式。

疫情中互联网医疗价值凸显

疫情期间,各个互联网医疗平台陆续发起医生征集,开设发热、呼吸或新冠肺炎的在线咨询问诊、义诊服务,由于医护人员、患者和大众心理压力渐增,心理干预类咨询问诊也陆续开通。目前互联网医疗的主要业务类型如下:

互联网医疗在疫情期间的主要业务类型 动脉网制图

多种类型的服务快速上线,充分体现了互联网医疗的高效、多能。

具体而言,互联网医疗在疫情防控中凸显出五个方面的价值。

价值一:居家观察管理,患者筛查

截至2月8日,全国除了3万多名确诊患者、2万多名疑似患者外,还累计追踪到密切接触者37.19万人,尚在医学观察的18.81万人。湖北仍在院治疗2.1万人,累计追踪密切接触者12.38万人,尚在接受医学观察的7.04万人。

在前期,对病毒传播的认识有限、接诊能力不足,武汉对部分轻症病人进行居家隔离。为了有效控制传染源,2月2日起,武汉开始对“四类人员”集中收治和隔离,即对确诊患者(含轻症患者)、疑似患者、无法明确排除感染的发热患者、密切接触者分别采取相应的措施,除了进定点医院、方舱医院治疗之外,或在发热门诊留观、或安置进宾馆隔离。

以上数据中大量的接受医学观察者、隔离人员需要接受专业干预。而武汉医护人员紧缺,各地医疗队纷纷前往支援,线下整体医疗资源更加紧张,越来越多的患者在线上寻求帮助。

2月9日疫情地图 来源:丁香园

综合我们的调研情况来看,用户的集中程度与疫情的严重程度大体一致。湖北疫情最严重,用户在线咨询需求最大,浙江、湖南等地用户量也较多。春雨医生在开通新冠肺炎义诊后,武汉及其周边地区患者提问量较疫情之前呈10倍以上的增长,问题主要集中在呼吸内科、感染科和心理科。 

互联网诊疗范围局限于常见病、慢病复诊,不能直接诊断新冠肺炎,但对各类隔离人员可以进行健康状况监测与指导,并在动态跟踪的过程中,发现疑似患者,引导线下检查就诊。 

针对隔离,好大夫在线开通了居家隔离人员的免费网上照护服务,组建专门的医疗团队,由三甲医院感染科、呼吸科、儿科、内科的临床医生和护士组成。医疗团队会要求患者每日填写《居家隔离人员调查表》或《新型冠状病毒自测表》,根据用户的实际情况,动态提供指导,直至隔离结束。 

医联也推出了居家隔离服务包,武汉地区用户可免费领取,获得医生的远程监控和科学指导。 

若在咨询、指导的过程中发现疑似患者,部分平台还建立了疫情上报流程。微医在义诊平台医生端上线了可疑病例上报系统,医生可直报至当地疾控部门;好大夫在线则是由医生第一时间反馈给平台,平台立即上报给当地疾控部门;微脉联合各地医疗团队,发现疑似患者时,向当地疾控中心发出预警。 

虽然互联网医疗无法直接参与患者救治,但通过上述服务,能够高效对隔离人员进行动态管理,并进行疑似患者筛查,也就意味着在传染病“四早”中的早发现和早报告两个环节起到关键作用;也可为线下发热门诊分流,避免线下就诊时的交叉感染。

价值二:及时疏导,缓解恐慌

在密切接触者、接受观察人员、居家隔离人员之外,还有其他用户关注新冠肺炎。我们通过调研企业的素材,整理出了咨询新冠肺炎最多的问题。

关于新冠肺炎咨询最多的问题 资料来源:调研企业,动脉网制图

接受调研的企业普遍表示,许多用户只是由于过度紧张而针对普通症状咨询医生,若医生发现用户确实有做线下检查的必要,才会让用户去医院。

关于日常防护,尽管官方多次发布指南、各互联网医疗平台推出大量科普,仍然成为了高频问题,这也体现出用户过于紧张,急于多渠道获取信息的心理。 

山东省胸科医院呼吸内科医生魏敏在好大夫在线提供问诊时发现,大众恐慌情绪严重,甚至很多用户会对体温36.5度是否正常有疑惑,这在平时肯定不是一个问题。还有不少用户担心咽喉肿痛、腹泻是新冠肺炎,但一般都是因为春节吃过多干果和油炸食品所致。医生只需提供针对性的生活建议。

妙手医生也上线了“7*24小时发热免费问诊”,向用户提供有关发热方面的问诊和咨询,并做到及时回复。98%的咨询回复速度在3-5分钟之内,医生接诊均要求符合国家卫健委最新的方案和指南。目前,妙手医生用户数已达3000多万,单日问诊量最高达1万。 

还有一个不可忽视的现象,情绪、心理问题也是用户咨询最多的问题之一,加之一线医护人员心理压力巨大,所以利用互联网进行心理干预,也是迫在眉睫。目前,已有妙手医生、京东健康、微医等平台已开通心理咨询服务。精神心理健康平台好心情互联网医院也推出了针对疫情的心理健康义诊。 

关于疫情中的心理干预和互联网心理健康行业,我们会单独撰文解读,在此不做赘述。 

此外,疫情期间谣言此起彼伏,随之带来恐慌情绪的蔓延,科普和辟谣成为大众的刚需信息。丁香园利用其多个新媒体渠道、严格的专家审核机制,产出科普和辟谣内容;并在旗下各平台“实时疫情动态”页面的辟谣栏目中,以简洁的图文形式揭开真相,可一键生成海报,提升传播率。丁香园的谣言排行榜显示,已针对87条谣言辟谣。 

或许是深知丁香园科普和辟谣内容在C端的影响力,竟有人用PS造假制作丁香园海报,传播“丁香医生团队:童子尿可以预防新型冠状病毒”的谣言,丁香园不得不立即对此发声音辟谣。 

由于内容可信度高、传播面广,截至2月9日19时,丁香园的“实时疫情动态”页面浏览量已达17亿次。 

由此可见,互联网医疗还可通过多种方式及时解决公众疑惑、疏导公众情绪,避免大众因心理或情绪产生个人健康和社会问题。

价值三:日常复诊有保障

当然,近期在线咨询的问题并非都与新冠肺炎直接相关。我们同样整理了普通咨询中最多的问题:

新冠肺炎以外的常见咨询问题 资料来源:调研企业,动脉网制图

上图中,慢病复诊续方属于常规问诊,只是特殊时期患者出门不便,对在线续方购药的需求更大。 

据了解,1药网因用户群体中大部分是慢病患者,1药网互联网医院不仅面向湖北用户提供义诊,还向全国慢病患者提供免费续方,依托线下20多万家合作药店服务更多的患者。1药网仓库还开辟了湖北地区订单绿色通道,优先发送湖北区域订单。 

专注慢病管理的医联也推出了相应服务,肝病、糖尿病、艾滋病、肾脏病、肿瘤、心血管病、呼吸哮喘类疾病及儿童ADHD、帕金森、骨质疏松等患者免费续方后,医联云药房上万种慢病药品科满足患者需求,并通过顺丰快递配送。 

除了慢病复诊,其他问题平时就普遍存在,只是由于近期各地特殊的社会管理方式,去医院不便、或者不敢去医院,加上空闲时间更多,所以用户对这些疾病更关注。

慢病复诊以外的常见问题,大多都可以通过在线问诊购药解决。据妙手医生统计,近期除了口罩之外,感冒药、VC等需求量也暴增,用户在线咨询问诊后,旗下圆心大药房覆盖70多个城市的专业药房及线上平台,在运营药品26000多种,能满足疫情期间的药品需求。

价值四:服务基层

基层工作是疫情防控的第一道筛查关口,结合国家卫健委和各地对基层医疗机构在疫情防控中的定位,以及基层医疗的现状,我们总结出了其五大重点任务与五大难题: 

基层医疗的重点任务与难题 动脉网制图

基层人员本就人员少,不仅要完成疫情防控本身的工作,还要与上级各部门对接,完成各类信息收集和填报。国务院应对新型冠状病毒感染的肺炎疫情联防联控机制专门发文,要求切实为基层减负。 

此外,基层医疗整体水平不高,又要面对日渐严格的筛查与患者管理工作,难度和压力不言而喻。 

据了解,微医开展在线义诊后,数据团队在分析后台订单时发现:不少基层疾控和卫生人员以患者名义向平台专家发起订单,迫切寻求专家指导基层疫情防控。鉴于此,微医迅速开发了跨学科的专家会诊平台,并于2月7日上线微医抗冠公益会诊平台,面向全国定点救治医院免费提供新冠肺炎的远程会诊。

会诊平台聚集了来自北京协和医院、北京朝阳医院、上海中山医院等医院的专家,提升基层医生对疫情的处置能力。 

企鹅杏仁此前已在基层广泛布局,疫情中整体以线上线下结合的方式提供服务。线上推出企鹅家庭医生居家隔离智能监测平台,企鹅医生7*24小时医疗团队提供咨询服务;线下,向武汉、成都、深圳等城市的多个社区卫生服务中心捐赠1万份居家隔离智能监测包,内含血氧智能检测仪、C-反应蛋白检测、红外体温计,集中隔离观察点的患者、社区居民都能免费领取。监测包实时收集健康数据、线上医生提供指导。 

线上线下结合,可协同基层医护人员持续跟踪并高效管理居民健康情况,推动优质服务资源下沉到基层。在深圳,企业杏仁门诊的12名医护人员还报名成为志愿者,直接参与社区防控工作。

价值五:技术提效

互联网诊疗服务的快速上线,需要信息化服务助力,尤其是实体医院。目前,互联网医院的用户端入口主要包括微信小程序、微信服务号、移动客户端、PC端,当疫情迅速蔓延时,临时开发移动客户端显然不现实,成本高、耗时长。简洁的微信小程序、服务号功能,成了政府部门、医院的优先选择。 

信息化企业看准这些需求,相继推出针对性的服务。目前,已有卓健科技、芸泰网络、圆心朗拓健康、网医联盟等多家企业可提供互联网诊疗技术服务,免费为政府部门或医院快速搭建平台。 

卓健科技从春节前即启动应急预案、全员上岗,免费推出三种面向卫健委、医院的解决方案。同时,云学院通过远程直播方式,帮助医院对医护人员开展有关疫情防控的培训、宣教甚至考试服务。卓健科技的医生团队第一时间整理了疫情相关的文档库,并及时更新疫情指南,提供给医院进行患者宣教。

疫情期间,卓健科技已支持上线和正在上线的医院、机构200多家,如浙江大学医学院附属第一医院、河南省人民医院、黑龙江省医院、连云港市第一人民医院、东营市卫生健康平台、黑龙江省互联网综合门诊平台等。

以黑龙江省互联网综合门诊平台为例,一周不到时间接入并开通132家医院的线上服务,全省3000多名医护人员全天线上待命。在卓健科技和腾讯技术团队支持下,黑龙江省互联网综合门诊平台还上线了新冠肺炎黑龙江省服务平台,为居民提供疫情相关的防护服务。 

心医国际上线了“抗疫极速云平台”,供各地卫健委及医疗机构在疫情期间无偿使用。平台采用云服务云部署模式,以高速建设的模式在全国快速应用,提供极速抗疫“云会议”“云会诊”“云培训”“云影像”“云问诊”服务,以24小时响应的状态鼎力支持各地用户疫情防控工作,保障抵抗疫情最前线。 

基于云技术的快速部署能力,“抗疫极速云平台”10天内已覆盖一万家各级医疗机构,为陕西、山东、山西、江西、青海、新疆自治区、厦门、大连等省市卫健委与抗疫定点医院、隔离病区之间,建起疫情防控与诊断云平台,助力政府远程监控各隔离病区实时情况、为危重患者和未确诊患者提供专家会诊诊断、咨询等提供保障。 

这些信息化服务及时到位,成为了医疗资源从线下向线上迅速转移的基本前提,也使得医疗机构间、机构与政府间的协作更高效。

四大主体对互联网医疗的认可

互联网医疗在输出价值的同时,也在收获认可,我们将从政府、医院、医生、用户几大主体来观察。

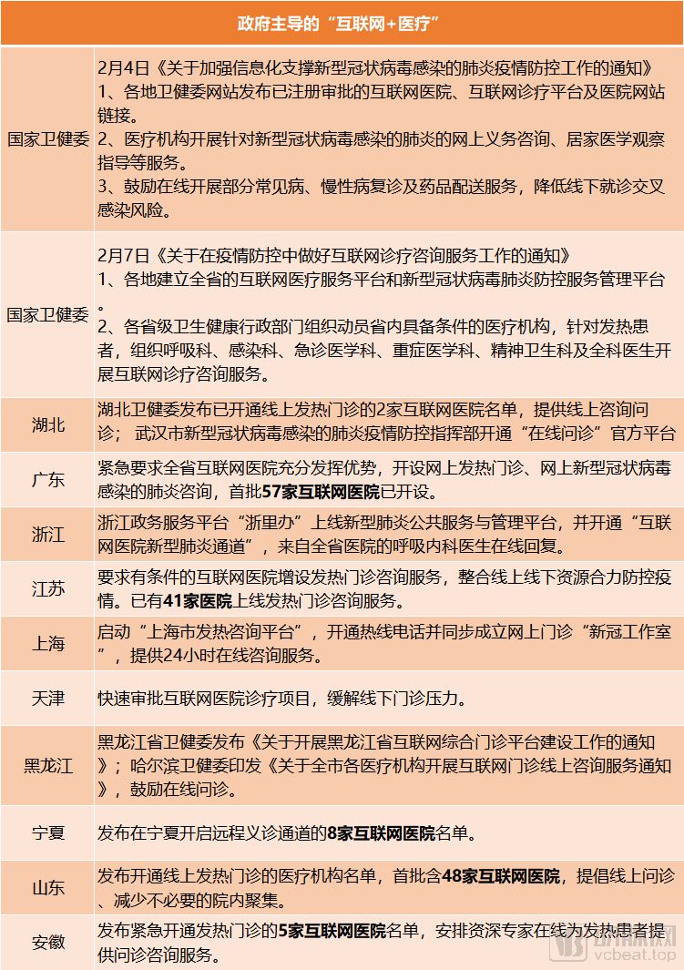
第一,政府推动

2月4日、2月7日,国家卫健委接连发文,不仅鼓励新冠肺炎的在线义务咨询、居家医学观察指导,还要求各地卫健委组织动员当地医院,针对发热患者开展互联网诊疗咨询。

我们认为,这透露出两个信号:一是当前的疫情防控形势迫切需要线上为线下分担大量压力,二是各大互联网医疗平台前期提供的服务成效显现,获得了肯定。 

目前,至少有10个省区已经做了类似工作。 

政策对互联网医疗的推动,资料来源:国家卫健委和各地卫健委官网,动脉网制图

广东、山东、江苏等地集中发布互联网医院名单

广东卫健委1月23日就紧急要求全省互联网医院开设网上发热门诊、新冠肺炎咨询,1月28日,印发《关于大力开展互联网诊疗服务有效支持疫情防控工作的通知》,要求发挥互联网医疗远距离、非接触优势,开设网上发热门诊、新型肺炎网上咨询、AI医生辅助群众自我判断等服务,减轻医院门诊压力。截至1月30日,广东首批57家互联网医院开设发热门诊和新冠肺炎免费咨询等服务,卫健委官网发布了名单。 

山东也已有48家互联网医院开通线上发热门诊,山东卫健委已于1月26日公布名单。 

目前,江苏有41家医院上线发热门诊咨询服务,分布在13个设区市,涵盖综合性医院、中医院、妇幼保健院等。江苏卫健委发布名单的同时还提出,下一步还将有更多具备条件的互联网医院增设发热门诊咨询。 

湖北、上海、浙江等地开通官方互联网诊疗平台

作为疫情最严重的地区,湖北也在推动互联网诊疗,湖北卫健委在官微推出“问诊一点通”功能,整合全省医疗资源,提供发热门诊、一般慢病的线上资源。 

武汉市新型冠状病毒感染的肺炎疫情防控指挥部开通“在线问诊”官方平台,急邀全国各地医生志愿者加入。截至2月5日22时,在邀请发出11个小时后,来自全国29个省、自治区、直辖市的106个城市309名医生加入,涉及247家医疗机构的120余个科室。 

上海市卫健委、申康医院发展中心启动“上海市发热咨询平台”,开通热线电话并同步成立网上门诊“新冠工作室”,由上海商赢互联网医院与复旦大学附属中山医院徐汇云医院联合开发,共有来自多家市级医院的呼吸科、感染科、重症医学科等学科的医师轮流排班服务。截至2月9日19时,“新冠工作室”小程序访问量达5.6万人次。上海政务服务平台“随申办”也接入了问诊入口。 

浙江则在政务服务平台中推出新型肺炎公共服务与管理平台,并开通“互联网医院新型肺炎通道”,有轻微发热和呼吸道症状,且近期没有湖北往返史,没有与可疑人员有接触史的人员,可以在线问诊,来自全省医院的呼吸内科医生在线回复。 

天津11分钟火速审批互联网诊疗项目

2月5日,天津医科大学总医院互联网医院向天津卫健委申请增加呼吸内科,拟通过互联网医院拓展网上服务空间,对复诊患者进行诊疗,减少患者在医院的聚集,更好地进行防疫和日常诊疗工作。

天津卫健委工作人员指导医院快速准备申请材料,对呼吸内科互联网诊疗规范和管理制度等材料实行承诺制。当天下午16:14正式受理后,工作人员迅速进行审核、审批,于16:25将此事项办结,并于下班前为其打印了新的互联网医院执业许可证书。

医院紧急申请,主管部门11分钟审批办结,这样的速度显示出当前就医渠道从线下往线上转移的迫切。

第二,医院重视

各地在盘活、整合已有互联网诊疗资源、加速审批新的资源方面,收获颇多。我们结合各地措施以及其他公开资料,整理出了目前已开通新冠肺炎在线问诊的实体医院名单,总共有170多家(注:受统计渠道限制,可能有遗漏)。

已开通新冠肺炎在线咨询问诊的实体医院,来源:各地卫健委官网、公开报道

这些医院大多来自开展互联网医疗较早的省份,例如山东、广东,但也有不少医院近几个月内才获得互联网诊疗资质,例如江苏的部分医院。再比如重庆医科大学附属儿童医院,于1月21日获得互联网医院牌照,2月4日就上线互联网诊疗服务,并免费提供新冠肺炎咨询。 

近日,哈尔滨卫健委下发了《关于全市各医疗机构开展互联网门诊线上咨询服务通知》,通知下发后,圆心朗拓健康很快就接到全市数十家医疗机构的业务需求。此前,圆心朗拓健康就开发了可在48小时内对接上线的“医院发热门诊系统”,已支持开发和运营南京鼓楼医院、常州二院等多家医院的互联网医院及线上发热门诊。 

这些都说明,在政府推动、业务迫切需要的情况下,实体医院、尤其是公立医院的意识正在转变,更加重视互联网医疗的作用。

第三,医生习惯养成

从本次调研的情况来看,部分企业表示平台医生数有小幅度增加,部分企业表示没有变化、甚至减少。整体上看,由于大量医生前往疫区一线支援,线上医生数没变化或减少,是理所当然的现象。

医生的地区分布以广东、山东、四川、北京等地较多,这些地区对互联网医疗的探索实践较早,医生对在线问诊的接受程度高,并且这些省市医疗资源也较为发达。

尽管医生并未大量进入互联网诊疗平台,但既然各地实体医院都在不同程度推动线上服务,这对医生在线执业的习惯养成是会有明显作用的。

为了广泛发动各地医生提供线上服务,微脉于1月21日推出线上义诊平台,截至2月9日,已联合全国100余个城市、200多家医院、共2万余名医生提供疫情相关服务。每天近5000名全国各地呼吸内科、感染科医生在线义诊。微脉立足于城市本地化服务模式,重点与各地卫健委、各级医院合作,通过协同医院线上资源,为医生和患者提供服务。

各地医院和医生不断加入,使在线执业方式在医生中提高了普及率和使用率。

第四,用户习惯养成

为了使服务触达更多用户,多家互联网医疗平台向第三方开放了问诊入口,接受调研的企业总计向800多个第三方平台开放,用户在多个移动客户端都可以使用在线咨询问诊功能。

互联网诊疗平台的部分开放情况 资料来源:调研企业

我们整理了部分接入在线问诊的第三方平台,其中社交类、新闻资讯类、娱乐类、生活类在疫情期间对大众生活渗透率最高。

由于不出门,线下社交全部转移到线上,微信、微博是常用社交工具;各类新闻、资讯类客户端成为大众了解疫情最新进展的主要来源,使用率也较高;娱乐类、生活类客户端也是大众在今年加长版春节假期中,用来打发时间的重要渠道。

问诊入口大量开放,不仅能为第三方提升价值,还能给互联网医疗带来几大影响:第一,增加用户、问诊量;第二,增加企业曝光度、知名度;第三,培养用户的使用习惯。第三点尤为重要。

当然,BAT也对互联网医疗的普及起到了推动作用,三家在互联网医疗领域本就有不同程度或环节的投资,用突出的入口接通线上问诊。

例如,百度灵医智惠推出了“智能咨询助手”, 包含常见问题解答、标准化预问诊路径、在线医生咨询辅助三大模块,向在线健康咨询平台、政府疫情防控平台、互联网医院等提供在线健康咨询服务的平台免费开放API接口,为互联网医疗平台的在线科普、咨询服务提效。

阿里健康在淘宝、支付宝设置入口,搭建“在线问医”页面,依托二者的C端用户体量,页面访问量和问诊量快速上升,在线医生人均日接诊量超100单,呼吸科部分医生人均日接诊量在200单以上。

腾讯健康小程序、腾讯医典、微信搜一搜及部分资讯类客户端接入微医、企鹅杏仁、丁香医生、好大夫在线、医联等平台。

此外,京东客户端首页顶部接入京东健康的新冠肺炎免费咨询,处于绝对的视觉焦点,疫情期间,京东健康日均问诊量已超过10万。且京东健康依托京东大药房丰富的SKU、京东完善的物流体系,春节期间也能满足用户购买药品、防护用品等需求,并及时配送。

2月6日起,京东健康的免费问诊还扩大到了全部科室的所有疾病领域,这对互联网医疗在用户中的普及,无疑有重要推动作用。

我们还看到,国家卫健委发布文件要求各地利用广播电视媒体、社区、医疗机构、自媒体、短视频等多种渠道、多种形式加强对发热患者互联网诊疗咨询的宣传。可以说,互联网医疗将快速渗透用户的各个使用场景。 

困难与解决方案

虽然互联网医疗在疫情蔓延后火速开展针对性方案,并不断完善服务类型,但过程中其实经历了重重困难。

缺医生

这是各家调研企业反映最多的问题,原因我们已经讲过,在医疗资源整体紧张的情况下,还有大批医生奔赴一线,而线上咨询量又陡增,医生更加供不应求,企业必须想各种办法来解决。例如: 

微医互联网总医院于1月23日紧急上线“新冠肺炎实时救助平台”,首批1500名公立医院专家响应,加入线上义诊。随着问诊订单激增,后台数据发现候诊时间被明显拉长,服务器负荷吃紧,首批在线接诊的呼吸、感染和内科医生开始应接不暇。 

最初1500位来自呼吸、感染和内科的医生都是已在平台注册的医生,要在这之外找到更多的医生加入对疫情救助是个挑战。

对此,微医鼓励已在线的医生介绍身边的医生入驻,医生朋友圈转发招募海报,通过这种一层层的裂变来扩大找寻范围,短时间内,更多医生在各地卫健委、医疗机构和医生同行的带动下,加入到义诊中。

截至2月9日12点,微医互联网总医院抗冠免费义诊专区已集结近2.5万医生在线接诊,累计提供医疗咨询服务112.3万人次。 

京东健康则通过扩充医生队伍、完善激励策略调动医生积极性、以及优化产品分诊策略等办法,来应对医生紧缺问题。京东健康、微脉均与中国研究型医院学会互联网医院分会合作招募医生。

资源浪费

目前,大多互联网医疗平台的新冠肺炎问诊都是免费的,问诊入口分布也广。虽然这起到了用户习惯培养的作用,但同时,用户滥用问诊通道的问题也时有发生。在医生资源本就紧张的情况下,这确实会给平台和医生带来困扰。对此,微脉推出了诊前肺炎自测量表,避免不必要的资源浪费。 

春雨医生也通过技术手段,实现三分钟以内的科室分诊和极速响应,对非呼吸内科和感染科问题进行有效屏蔽,保障义诊活动提供给最需要的人群。

2月7日,国家卫健委发布了由浙江大学医学院附属邵逸夫医院设计的《智能辅助新型冠状病毒肺炎问诊量表》,根据量表开发的小程序可直接向用户发问,快速收集患者基础信息,同时根据患者给出的信息,智能化推送后续需要收集的问题,按需个性化了解患者基本情况。

缺物流

因大多数互联网医疗企业均有药品配送业务,疫情蔓延与春节假期重叠,物流企业大多放假,而用户在线购药需求增加,造成部分药品不能及时送到用户手中。 

春节假期结束后,虽然物流企业逐渐复工,但由于疫情防控限制出行,物流企业也会面临员工不能及时到岗的问题,全国居民对消费品、食品等网购需求在增加,所以短期内物流不畅问题可能还将持续。 

对此,企业可考虑加大与各地线下药店合作,加快药品配送速度。

趋势展望

面对疫情防控,互联网医疗行业充分体现了社会责任与价值,中国社科院公共政策研究中心在推文中称,互联网医疗是疫情防控的“第二战场”。与此同时,这也是行业与企业在全社会提升整体认知度、接受度和信任度的重要契机。疫情结束后,行业有望迎来新一轮发展期。 

疫情期间大量第三方平台接入在线问诊功能、政府部门大力推动,加速了用户对在线问诊使用习惯的养成。

互联网医疗在疫情期间,对疫情相关咨询、其他疾病问诊,起到了良好的分诊作用、能更好提供家庭医生服务,政府部门更有动力加大投入,实体医院、尤其是公立医院越发意识到线上入口的重要性。 

疫情中,远程医疗发挥了重要作用,疫区医院通过远程会诊提升救治能力,一些大专家即使不在现场,也能为患者进行诊疗。医院更加意识到远程医疗的重要,5G技术又提供了优质的传输能力。

互联网医院加速建设,带来更多更高的技术需求,包括平台搭建需求。三甲医院有实力开发功能齐全的互联网医院平台,大量的二级医院、基层医疗机构需要“小而美”的解决方案,这是信息化企业需要具体判断的。

不过,互联网诊疗局限于常见病、慢病复诊,其他业务也是由此展开。经过此次疫情的考验,未来是否可以放开、允许小疾病的首诊?此外,尽管国家已经推动医生多点执业多年,但医生始终未突破体制、“单位人”的束缚,对医生顺利开展线上执业是一种考验。这些问题,还有待政策的探索和突破。


审核:薛成毅

分享到微信朋友圈

打开微信,点击 “ 发现 ” ,使用 “ 扫一扫 ” 即可将网页分享至朋友圈。
  • 关注新文网

  • 新文网编辑
    薛成毅


业务指导:中宣部老干部局书记﹑中国新闻摄影学会会员,支持单位: 文化和旅游部主管的中国传统文化促进会
有新文网水印的稿件,版权均属新文网所有,允许他人转载,使用须注明“来源:“新文网”否则,将依法追究其法律责任。
投稿邮箱:china_xww@163.com
互联网反网络不良信息自律公约 - 互联网视听节目服务自律公约 - 抵制违法广告承诺书
新文网版权所有,是带有新文网LOGO水印文章
Copyright 2019 https://www.xwwnews.cn/